作为一种相对清洁的化石燃料,天然气被视为向未来低碳世界过渡的最具潜力的能源之一。近年来,水合物法天然气固态储存(SNG)因安全性高、能耗低、环境友好等优势,被视为实现天然气高能量密度储存的关键技术。如何强化甲烷水合物生成过程中热质传递并加快相变反应速率,是实现甲烷水合物超快速生成并实现SNG技术商业化应用的关键。过往研究中,针对动力学促进剂修饰的活性冰(固相+气相)形成甲烷水合物的理论尚未形成,相关动力学特性及微观机理仍缺乏深入认识。

图1. 蛋氨酸活性冰制备并实现超快速甲烷水合物动力学
近日,清华大学深圳国际研究生院副教授殷振元团队在超快速水合物法固态储存天然气研究中取得重要进展,摒弃了传统液相中水合物动力学促进剂强化生成方法,提出了利用绿色环保型动力学促进剂——蛋氨酸,在接近冰点温度(272.7K)成功制备了蛋氨酸活性冰(L-methionine modified Active Ice),实现了无诱导时间的甲烷水合物超快形成(90%转化时间仅3.3min,储气量达到156.1 Vg/Vw)(图1)。研究团队还利用自主搭建的高压原位拉曼实验系统,发现了通过改变蛋氨酸浓度调控水分子氢键网络进而促进甲烷水合物超快形成的分子机制,揭示了活性冰界面可调控的氢键网络是促进甲烷水合物超快形成的关键,为开发下一代安全、高效、环境友好的天然气固态储存技术提供了全新策略和关键科学依据。

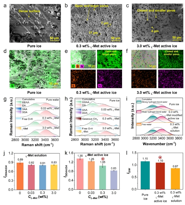
图2. 蛋氨酸活性冰多尺度微观表征
在微观层面,团队采用冷冻扫描电镜与能量色散X射线光谱联合分析,揭示了最优浓度蛋氨酸活性冰具有7-17μm开放的多孔结构,有利于甲烷分子的扩散与固-气界面相变反应速率强化。在分子层面,为阐明蛋氨酸活性冰对甲烷水合物的促进机理,团队结合高压原位拉曼光谱与傅里叶变换红外光谱表征,发现促进效果最优的0.3 wt%蛋氨酸修饰的活性冰具有“半有序”的氢键网络(图2)。纯冰具有刚性、高度有序的氢键网络,高浓度蛋氨酸活性冰则显著降低了氢键有序度,二者均减弱了对甲烷水合物生成动力学的促进效果。

图3. 蛋氨酸活性冰实现甲烷水合物超快形成的微观机理示意图
研究团队还发现,调控氨基酸类型、亲疏水性及氨基酸浓度,可以有效改变活性冰的多孔结构并实现氢键网络的调控,进而实现甲烷水合物生成速率调控(图3)。该研究建立了分子尺度活性冰氢键网络调控、微米尺度活性冰孔隙结构解析到宏观尺度活性冰体系甲烷水合物储气性能强化之间的内在联系。
该研究为设计和开发绿色环保、低剂量动力学促进剂高效制备活性冰提供了理论框架,同时为实现水合物法固态超快速天然气储存技术、后续工艺流程及反应器设计提供了新思路。展望未来,团队将聚焦快速、高效构建活性冰中“半有序”氢键网络,并扩大工艺规模,逐步从实验室间歇式操作走向中试连续化生产。该技术有望拓展至水合固化储氢、水合物法碳捕获与封存等前沿领域,为发展超快速、低能耗水合物技术提供全新路径。
相关成果以“L-蛋氨酸修饰的活性冰实现超快速甲烷水合物动力学用于天然气固态储存”(L-Methionine modified active ice enables ultra-rapid methane hydrate kinetics for solidified natural gas storage)为题,在线发表于《绿色化学》(Green Chemistry)。
殷振元为论文通讯作者,清华大学深圳国际研究生院2024级环境科学与工程专业博士生李杨为论文第一作者,论文其他合作者包括中国石油大学(北京)教授陈光进等。该研究得到了国家自然科学基金、广东省科技厅、深圳市科技创新局等项目基金的支持。
论文链接:https://doi.org/10.1039/D5GC06216K
文、图:李杨
编辑:吴鸿瑶
审核:林洲璐、叶思佳






